`
首页
产品中心
拉链系列
钮扣系列
金属制品系列
塑胶制品系列
衣架系列
标牌系列
绳带系列
应用场景
色卡
研发制造
研发能力
先进装备
品质保障
服务与支持
服务理念
专家销售
营销网络
生产基地
快速反应
投资者关系
公司治理
信息披露
行情信息
投资者互动
投资者活动回放
新闻中心
公司新闻
展会活动
EN
关于我们
公司简介
经营理念
品牌理念
企业荣誉
公司大事记
可持续发展
员工风采
加入我们
社会招聘
校园招聘
招聘行程
首页
产品中心
产品中心导航页
拉链系列
钮扣系列
金属制品系列
塑胶制品系列
衣架系列
标牌系列
绳带系列
应用场景
色卡
研发制造
研发能力
先进装备
品质保障
服务与支持
服务理念
专家销售
营销网络
生产基地
快速反应
投资者关系
公司治理
信息披露
行情信息
投资者互动
投资者活动回放
新闻中心
公司新闻
展会活动
关于我们
公司简介
经营理念
品牌理念
企业荣誉
公司大事记
可持续发展
加入我们
社会招聘
校园招聘
招聘行程
员工风采
EN
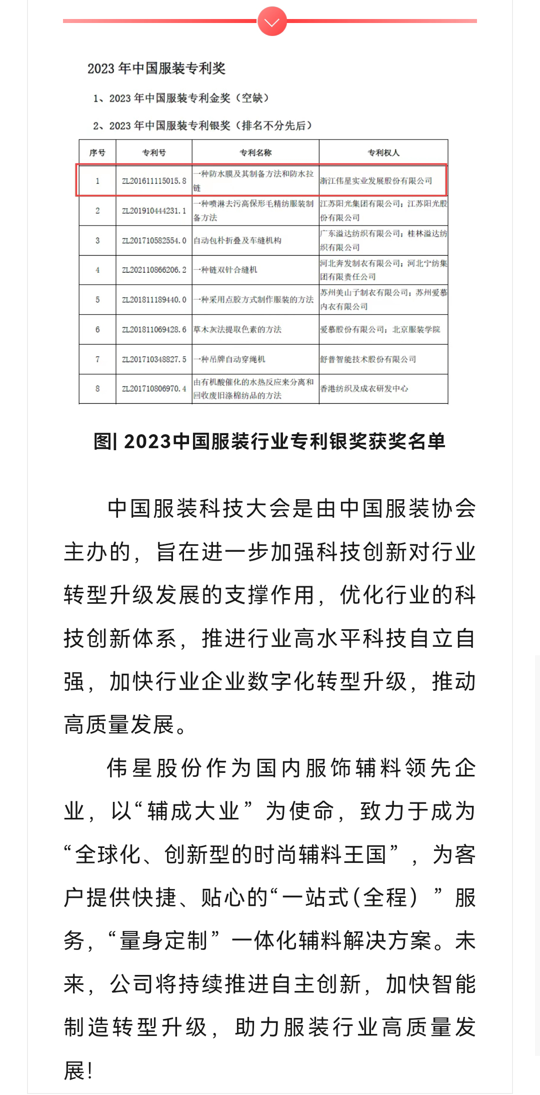
伟星股份荣获“2023中国服装行业专利奖”
08-17-2023
返回
上一条:
时尚与质感缺一不可丨SAB推动式止滑扣
下一条:
喜讯!伟星股份荣获第二十四届中国专利奖
返回